All you need to know about value-added services | ECPA
all you want to know about value-added services in this article, so follow it to the end until you know what is related to value-added tax
Tamer mohamednosair - • Tax services and everything related to taxes

With the rise in the dollar rate, the value of products or services increases, whether the products are in the manufacturing, production or distribution phase for buyers. Therefore, the country resorts to imposing a VAT tax and determines its value based on the increase in the value of products
Egypt started implementing the value-added Law in 2016. The actual amount of tax is determined by the state in the form of a percentage deducted from the value of the final product sold in the markets.
Value-Added Law
CopyWith the discovery of many problems with the Sales Tax Law, in addition to the economic and financial issues Egypt faced after their revolution, the state was forced to issue the Value-Added Law of 2016, through which it wanted to meet the inflation crisis of the market, the general budget deficit and many other economic problems
The importance of applying value -added law
CopyEconomic importance
Copy- It helps raise the rate of financial stability in the country .
- It helps attract investments in many activities and sectors.
- It achieves consistency and integration between different projects.
- It raises the savings rate among citizens.
Financial importance
Copy- It reduces the budget deficit rate and increases its revenue rate.
- It reduces the rate of tax evasion from business owners and citizens alike.
- It distributes income again among the different strata of society more fairly, leading to social stability.
- VAT further facilitates the tax system and thus allows more companies to thrive.
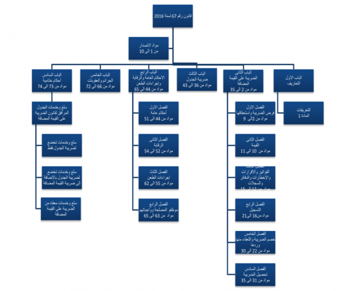
Value Added Law Texts
CopyThe government has issued the Value-Added Law in addition to supplementary provisions of the Unified Tax Procedures Law to clarify all tax parameters for citizens, including
Article 2 of the Value Added Tax Law provides for people to be taxed on all imported and domestic goods and services, except for goods and services that have been excluded by a special provision and have obtained VAT exemption
Article 3 also stipulates that the value-added rate should be 13% for 2016-2017
It also acknowledged that the value-added rate for the fiscal year 2017-2018 is 14%, provided that 1% of the tax value will be allocated to the Social Justice Authority, Equipment and machines used to design a product or service – excluding the cars and buses – are excluded at 5%
Article 4 establishes the obligation of tax financiers to submit tax returns within specific dates texted in the law.
Article 6 sets a zero tax for products and services exported by free markets, and free cities
Article 8 texted that the financier who has stopped selling a taxable product or service or has finished his project shall be charged for the value of the goods in his possession at the time of sale
Value-added calculation
CopyThe value-added percentage shall be taken from the price of the product or service, which will be paid to the seller. This includes the following amounts
Any amounts obtained due to the purchase of the product or service
All sales expenses, including packaging, transportation, insurance, commission and any costs collected by the seller from the buyer or importer
The sale between two people with a commercial relationship must be made at the same price as the average consumer
If a sale is to be done by bartering, the price of the traded item will be considered to be the price from which it will be calculated according to its market price
The added value is calculated from the market cost for goods and services allocated for the seller’s personal use
For products sold in instalments, the tax is estimated to be more than the discount set by the Central Bank and the credit rate at the time of the sale
The added value of imported goods shall be determined according to their value at the time of their release from customs, after deducting the value of customs tax and other taxes, and provided that the value of the item at the time of sale shall not be less than its value at the time of its release from customs
For goods and services imported from free zones or cities, the tax is deducted from the total value without customs tax or other duties
For silver, gold, platinum or precious stones, their tax is calculated from their value in addition to manufacturing costs. The customs authority determines the imported ones
Article 11 states that the value of VAT should be added to the price at which goods and services are sold, including whose profits have been determined
The article also stipulates that all contracts must be amended under the provisions of the law concluded by one or more financiers, which are supposed at the time of the tax declaration when amending one of its categories
Value Added Exemption
CopyArticle 51 of the Unified Tax Procedures Law stipulates that value-added Tax shall be dropped in the following cases
The death of the financier without an inheritance
If he is declared bankrupt and proven that he does not have any money
If the financier has left the country for more than ten years, it has been proven that he has no money or any properties
Submit a VAT return
CopyThe Tax Authority had announced the Unified Tax Procedures Law, which included the repeal of some provisions of the Value-Added Law and replaced it with new articles, the most important of which are
Article 35 recognizes the obligation of all companies and persons who sell any goods or services to register all their sales and purchases on the electronic system
Article 38 requires every financier to maintain an electronic account program that shows all annual revenues and expenses and keeps them for at least five years
The Egyptian Tax Authority has allocated the Tax Services Portal to provide VAT returns quickly to facilitate financiers. You can do this from the following link
Tax services portal
Tax appeal procedures
CopyArticle 54 stipulates that the financier shall be informed through a message accompanied by a digital means or any method considered by law. If the financier refuses to receive it, a report shall be written and posted on the bulletin board of the Appeals Committee and the website of the Tax Authority
Penalties for refraining from submitting a value-added return
CopyArticle 31 of the Unified Tax Procedures Law stipulates that abstaining for more than 60 days from the end of the filing period shall be punished by a fine of more than one thousand pounds and not more than 2 million pounds
Suppose the same financier repeats the matter for more than six months or three annual declarations. In that case, It shall be punished by imprisonment for six months to three years
What services does the ECPA Office provide regarding VAT?
CopyECPA team is one of the largest accounting companies in Egypt, providing many tax services, which include
registration on the tax services portal, e-invoice system and cancellation of registration
Tax Agency Services
Calculate the tax value accurately and exploit all tax opportunities
Submit tax value returns and any monthly or annual returns regularly
Electronic tax payment services and payment of violations.
Dealing with appeal and dispute committees and making the necessary settlements
We are Submitting the applications needed for review of the tax due and deciding whether the review will benefit your company or not? Through the correct and thoughtful technical opinion of our team
Accounting treatment of VAT
Various tax advice and tax planning services
A detailed report on the flaws and features of the accounting system and its impact on the tax transactions of your business
VAT refund services
ECPA team offer a variety of auditing, accounting, tax and insurance services to customers. Our goal is to provide financial security and ensure all services are delivered with maximum efficiency and at the lowest possible time and price. We will even give you your first free tax consultation! Contact us now